Memahami cara kerja dan Melacak kerusakan defleksi vertikal
Dokumen ini kami susun dari berbagai sumber dan dari hasil pengalaman kerja pribadi sebagai bengkel service, trainer kursus service radio-tv dan pengalaman bekerja pada sebuah perusahaan elektronik yang pernah mempunyai kerja sama dengan perusahaan Jepang, Korea dan China sebagai manager service station, sebagai manager teknik departemen customer service pusat dalam mengelola dan menyediakan (sumber daya manusia) teknisi. Didedikasikan untuk para teknisi televisi maupun mereka yang lagi belajar. Tujuannya adalah agar dapat berbagi pengetahuan dan pengalaman dalam teknik reparasi TV.
Kritik, saran maupun informasi tambahan kami terima dengan senang hati.
Sumarsono - bravomarsono@gmail.com
Daftar isi :
Memahami cara kerja bagian defleksi vertikal
- 1.01 Fungsi bagian defleksi vertikal
- 1.02 Vertikal Countdown
- 1.03 Ramp-generator
- 1.04 Penguat Vertikal Drive
- 1.05 Penguat Vertikal- Out
- 1.06 Pump Up (flyback generator)
- 1.07 Umpan balik (feedback)
- 1.08 Kumparan defleksi vertikal
- 1.09 Macam-macam konfigurasi IC vertikal out.
Melacak kerusakan bagian defleksi vertikal
- 2.01 Raster hanya satu garis horisontal
- 2.02 Memeriksa apakah bagian IC Vertikal-out apakah sudah bekerja.
- 2.03 Kerusakan yang dapat menyebabkan IC vertikal-out tidak bekerja
- 2.04 Memeriksa umpan balik dc
- 2.05 Kerusakan pada IC jungel yang dapat meyebabkan vertikal tidak kerja.
- 2.06 Raster tidak penuh atas bawah
- 2.07 Pada bagian atas layar muncul gangguan beberapa garis blangking putih.
- 2.08 Gambar vertikal tidak linear atau melipat.
- 2.09 Gambar bergetar secara vertikal naik-turun.
- 2.10 Gambar rolling
- 2.11 Cara memeriksa kerusakan def yoke bagian vertikal.
- 2.12 Ada garis putih horisontal dibagian tengah layar (raster hidup penuh)
- 2.13 Macam-maca adjustmen vertikal
===================================================================
1 Memahami cara kerja bagian Defleksi Vertikal
1.01 Bagian defleksi vertikal berfungsi untuk menyediakan arus gigi gergaji ke kumparan defleksi vertikal agar garis-garis horisontal yang dihasilkan oleh defleksi horisontal melakukan penyapuan mulai dari bagian atas layar dan bergerak kearah bagian bawah layar. Penyapuan secara vertikal sistim PAL mempunyai frekwensi 50 Hz dan sistim NTSC 60 Hz. Sirkit defleksi vertikal ada beberapa variasai, ini berbeda dengan sirkit defleksi horisontal yang pada semua televisi hampir sama.
Secara garis besar bagian defleksi vertikal terdiri dari :
- Vertikal osilator (vertikal countdown)
- Ramp generator
- Penguat vertikal drive
- Penguat vertikal-out
- Pum-up (flyback generator)
- Sirkit umpan balik
- Kumparan defleksi vertikal
1.02 Vertikal Countdown sebagai osilator vertikal. Vertikal count-down mendapat input dari frekwensi horisontal count-down dan membaginya sehingga diperoleh frekwensi vertikal.
Pada bagian ini terdapat sirkit yang dinamakan "vertikal window-counter" yang berfungsi untuk mengatur secara otomatis besarnya frekwensi vertikal. Tanpa ada sinyal video input, osilator vertikal berosilasi pada frekwensi bebas sekitar 45 hingga 55Hz. Jika kemudian pesawat menerima sinyal video sistim PAL, vertikal window-counter akan mengunci osilator vertikal pada frekwensi 50Hz. Dan jika menerima sinyal video sistim NTSC akan otomatis mengunci frekwensi vertikal menjadi 60Hz
Jika karena sesuatu kerusakan sehingga frekwensi tidak dapat terkunci, maka akan meyebabkan :
- Gambar rolling keatas jika frekwensi lebih rendah
- Gambar rolling kebawah jika frekwensi lebih tinggi.
1.03 Ramp-generator – Pulsa vertikal dari osilator masih berbentuk kotak, ramp-generator berfungsi untuk mengubah bentuk sinyal kotak menjadi bentuk gigi gergaji. Bentuk sinyal gigi gergaji ditentukan oleh nilai filter resistor-kapasitor yang terdapat pada bagian ini.
Sirkit vertikal count-down dan sirkit ramp-generator umumnya ada didalam IC jungel. Tetapi ada sirkit tertentu dimana ramp generator ada didalam IC vertikal-out, misal pesawat yang menggunakan TA8690 dan TA8445.
1.04 Penguat Vertikal Drive - berfungsi untuk memperkuat sinyal vertikal sebelum diumpankan ke bagian penguat vertikal-output. sikit umumnya menadi satu dengan penguat power vertikal out.
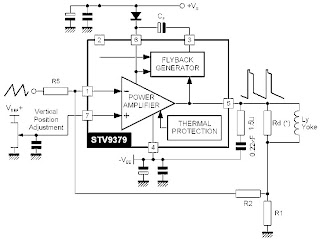
1.05 Penguat power Vertikal- Out - Sinyal vertikal gigi gergaji diperkuat oleh bagian ini agar mampu menyediakan power arus gigi gergaji ke kumparan defleksi vertikal. Prinsisp kerja penguat vertikal-out tidak berbeda jauh dengan penguat power-audio
1.06 Pump Up (flyback generator) - Sinar elektron melakukan penyapuan secara vertikal dari bagian atas layar ke bagian bawah. Untuk melakukan penyapuan ulang selanjutnya maka sinar elektron harus kembali dengan cara yang cepat ke bagian atas layer. Untuk melakukan hal ini diperlukan pulsa yang lebih kuat tetapi hanya sesaat saja yang dinamakan pulsa vertikal-retrace, dimana untuk membentuk pulsa ini dibutuhkan tegangan suply yang lebih tinggi pada bagian penguat vertikal-out.
Saat melakukan penyapuan-vertikal dari bagian atas layar ke bagian bawah layar sirkit vertikal-out umumnya membutuhkan tegangan suply sekitar 25v. Dan pada saat vertikal-retrace atau kembali dari bagian bawah ke bagian atas layar dengan cepat membutuhkan tegangan suply yang lebih besar yaitu sekitar 50v. Sirkit vertikal pump-up ada didalam IC vertikal-out dan berfungsi untuk menghasilkan tegangan tinggi sesaat pada saat vertikal-retrace dan membutuhkan komponen eksternal yang terdiri dari sebuah diode dan sebuah elko.
Sirkit vertikal-drive, pump-up dan penguat vertikal-out umumnya menjadi satu kemasan dalam IC vertikal-out.
Ada beberapa jenis IC vertikal-out yang tidak menggunakan sirkit pump-up. Sebagai penggantinya bagian vertikal-out membutuhkan 2 macam suply Vcc, yaitu suply tegangan rendah dan suply tegangan tinggi.
1.07 Umpan balik (feedback) - Pengaruh panas menyebakan karakteristik komponen sedikit berubah. Oleh karena itu untuk memperoleh bentuk gigi gergaji yang linear dan stabil digunakan sirkit umpan-balik dari keluaran vertikal-out ke bagian ramp-generator.
Ada 2 macam jalur sirkit umpan balik, yaitu
- Umpan balik dc – merupakan umpan balik tegangan dc. Jika jalur umpan balik ini putus maka akan menyebabkan defleksi vertikal tidak kerja
- Umpan balik ac – merupakan umpan balik pulsa-pulsa sinyal ac. Jika jalur umpan balik ini putus maka akan menyebabkan raster vertikal tidak linear atau melipat.
1.08 Kumparan defleksi vertikal - Berbeda dengan kumparan defleksi horisontal, kumparan defleksi vertikal digulung pada sebuah intiferit. Terdiri dari 2 buah kumparan yang dipasang pada kiri kanan leher tabung gambar dan umumnya disambung secara parallel.
1.09 Macam-macam konfigurasi IC vertikal out.
- Kopel ac – huhungan dari bagian output ke kumparan def yoke disambung secara langsung.
- Kopel dc – hubungan dari bagian output ke kumparan def yoke melalui sebuah kapasitor elko (biasanya bernilai 1000u/35v). Konfigurasi ini membutuhkan 2 macam tegangan (tegangan miror plus-minus).
- Kopel dc menggunakan input deferensial – menggunakan 2 buah input driver dari IC jungel.
sampel gambar kopel ac
sampel gambar kopel dc
2. Melacak kerusakan bagian defeleksi vertikal
2.01 Raster satu garis
Disebabkan bagian defleksi vertikal tidak kerja.Kerusakan dapat disebabkan karena
- Bagian vertkal tidak mendapat suply tegangan Vcc
- IC Vertikal-Out tidak kerja (baca cara memeriksa bagian veretikal-out)
- Sirkit umpan balik dc putus (baca memeriksa sirkit umpan balik)
- Keruskan pada IC jungel (Vertikal osilator dan ramp generator
- (TV model lama) switch N-S (normal-service) terpasang pada posisi service. Switch ini memang sengaja dipasang untuk membuat vertikal menjadi satu garis horisontal untuk keperluan adjustmen white-balance. Normal harus terpasang pada posisi NORMAL (N)
2.02 Memeriksa apakah bagian IC Vertikal-out apakah sudah bekerja.
IC vertikal out kerjanya dapat diperiksa dengan cara :
- Open pin-input kaki IC vertikal-out
- Sentuh-sentuh kaki pin-input yang telah diopen dengan probe meter dan amati layar tabung gambar.
- Kalau bagian vertikal-out sudah bekerja normal, garis akan nampak lari-lari keatas-bawah ketika input disentuh-sentuh.
- Kalau garis tetap diam saja, atau gerak naik-turun hanya sedikit sekali, hal ini dapat menunjukkan kerusakan pada bagian vertikal-out
2.03 Kerusakan yang dapat menyebabkan IC vertikal-out tidak bekerja :
- Tidak ada tegangan supply Vcc
- Konektor ke kumparan def yoke open atau putus
- Def yoke rusak
- IC vertikal rusak. IC vertikal rusak biasanya ditandai dengan tidak adanya tegangan pada pin-output IC Vertikal-out (kira-kira sebesar ½ Vcc pada konfigurasi kopel dc)
- Elko 1000uF/35v rusak atau open
- Resistor nilai kecil sekitar 1 ohm pada elko 100ouF/35v open.
2.04 Cara memeriksa umpan balik dc
Jika jalur umpan balik dc putus maka akan menyebabkan ramp generator tidak mendapat tegangan umpan balik dc (tidak ada tegangan pada pin ramp generator)
Umpan balik tegangan dc. dapat dilacak mulai dari pin-output IC vertikal-out >>> kumparan defleksi vertikal >>> melalui beberapa resistor >>> diumpankan balik ke bagian ramp-generator (pin-VNF = vertical negatif feedback)
2.05 Kerusakan pada IC jungel yang dapat meyebabkan vertikal tidak kerja.
- Tidak ada suply pada Vcc pin-defleksi IC jungel
- Tidak ada tegangan umpan balik dc pada pin-VNF
- Kerusakan part pada sirkit Ramp-generator open atau short
- Hubungan antara IC Jungel dengan IC Vertikal-out putus
- IC Jungle rusak (sebelum mengganti IC Jungel maka periksa kemungkinan kerusakan-kerusakan lainnya terlebih dahulu)
- IC memori rusak (data vertikal size hilang)
2.06 Raster tidak penuh atas bawah
Kemungkinan dapat disebabkan antara lain karena :
- Adjustmen V-Size
- Elko kopel yang umumnya mempunyai nilai 1000uF/35v nilai kapasitansi-nya menurun
- Resistor yang nilainya kecil yang menghubungkan kopel 1000uF/35V ke ground nilai molor
- Kapasitor filter pada sirkit ramp generator nilai berubah atau bocor.
- IC Vertikal out rusak.
- Tegangan suply Vcc IC Vertikal Out drops. Biasanya disebabkan elko filter kering.
- Tegangan suply IC Jungel drops.
- IC vertkal -ou rusak
- IC Jungel rusak
- IC memori rusak (data vertikal size rusak)
2.07 Pada bagian atas layar ada gangguan beberapa garis blangking putih
Problem nampak jelas jika terima gambar kontras. Disebabkan pulsa vetikal blangking levelnya kurang.
Problem disebabkan karena salah part pada sirkit Pump Up rusak seperti elko kering atau diode bocor.
Untuk IC vertikal dengan 2 suply tegangan tinggi dan rendah. Cek tegangan untuk tegangan yang tinggi. Mungkin tidak ada tegangan atau tegangan drops karena elko filter kering.
2.08 Gambar vertikal tidak linear atau melipat.
Problem dapat disebabkan antara lain karena ;
- Ajustment V Lin
- Kerusakan part-part pada bagian umpan balik acti elko atau resistor ada yang nilainya berubah. Oleh karena itu perlu diperiksa satu demi satu nilai part-partnya
- IC Vertikal rusak
- Kerusakan def yoke.
- IC Jungel rusak
2.09 Gambar bergetar secara vertikal naik-turun.
- Kalau diamati frekwensi getaran sesuai dengan volume suara yang diterima. Coba cek dengan volume suara minim dan coba dengan cek dengan vol besar. Jika dengan vol besar getaran bertambah parah, berarti problem berhubungan dengan bagian suara.Disebabkan sirkit power suply untuk bagian vertikal IC jungel tegangannya naik-turun terpengaruh oleh tegangan power audio yang naik-turun. Lacak hubungan antara suply bagian vertikal dengan bagian audio-amplifier. Biasanya disebabkan ada diode yang bocor atau elko kering. Lakukan solder ulang
- Getaran tidak ada hubungan dengan volume suara, hal ini diapat disebabkan karena masalah yang kurang baik atau konektor yang kurang baik. Umumnya diketemukan pada televisi model lama.
2.10 Gambar rolling
Kemungkinan dapat disebabkan karena :
- Problem pada IC Jungel.
- Jalur sinyal sinkronisasi-input ada yang putus atau part yang rusak.Cek part-part yang berhubungan dengan bagian sinkronisasi.
- Data korup pada EEPROM.
2.11 Cara memeriksa kerusakan def yoke bagian vertikal.
- Def yoke vertikal umumnya terdiri dari 2 buah kumparan yang disambung parallel.
- Pisahkan salah satu ujung sambungan parallel.
- Ukur masing-masing nilai resistansinya (sebaiknya menggunakan meter digital)
- Jika resistansi tidak sama, berarti yang mempunyai nilai resistansi lebih kecil ada yang short
2.12 Raster hidup normal, dibagian tengah ada garis putih horisontal
Kami pernah menemukan problem semacam ini, dan disebabkan karena tegangan B+ drops yang menyebabkan bentuk arus gigi gergaji tidak linear.
2.13 Macam-macam adjustmen vertikal
- Vertikal Size – untuk koreksi lebar atas bawah
- Vertikal Linear – untuk koreksi jika bagian atas gambar tidak sama dengan bagian bawah
- Vertikal Center (posisition) – untuk oreksi jika gambar kurang tengah (naik-turun)
- Vertikal S. Cor – untuk koreksi jika bagian atas & bagian bawah layar sudah sama tetapi tidak sama dengan bagian tengah layar
Sumber : marsonotv.blogspot.com/2010/07/kerusakan-defleksi-vertikal.html





ijin copas om,,mksihhhh smuanya
BalasHapus